智能化弱电系统中线缆的选型知识分享-科兰
发布时间:2025-12-12 13:24:38点击量:
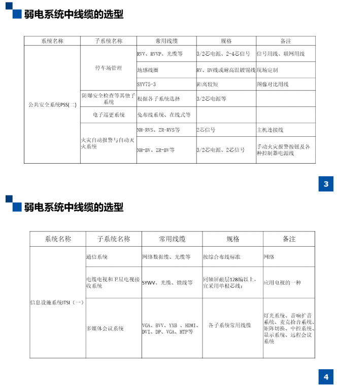
今天分享一些关于弱电线缆方面的知识。
铜的导电性能比铝等其他金属要好得多。(铜导电率约为54;铝导电率约为35.3)
绝缘材料有多种多样,常用的是聚氯乙烯(V)、聚乙烯(Y)、交联聚乙烯(YJ)等。
聚氯乙烯:工艺方便,综合机械电气性能好,成本低。例如:RVV RVVP
聚乙烯:电气性能优越,耐潮湿、耐寒、机械性能适中而常被用于线缆的绝缘和户外铺设电缆的外套。例如:RYY,RYYP、RYSYP
交联聚乙烯:优良的电气、机械性能,被中高压电缆绝缘广泛采用。例如:YJV
最常用的是聚氯乙烯(PVC)、聚乙烯(PE),还有根据电缆特性需求的阻燃型、耐火型、无卤低烟型、防水型和综合型等。
线缆常规护套颜色:RVV(白色)、RVVP(黑色)、双绞RVS(红黑,红蓝双色)、网络线(灰色、蓝色)、同轴线SYV(黑色)、有线电视线SYWV(白色)、定制线缆常规颜色为黑色。





